
我院拟对污水处理消毒粉作产品市场调查和询价(详见附件清单),请能提供该产品的公司将产品和公司的相关资料于2020年8月20日下午5点之前按照报名要求上传到指定邮箱。
联系人:李先生
电 话:08167229049(周一至周五上午8-12点,下午2:30-6点)
2020年8月11日
附件1:报名要求:
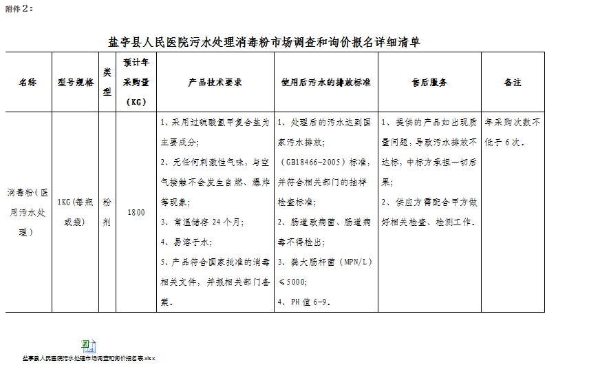
1、下载附件2最新报名表如实填写。
2、将资质按照要求准备好后按顺序扫描成一个PDF文件
3、将报名表(无需打印盖章,必须为EXCEL格式)和资质PDF文件压缩成一个压缩文件发送至指定邮箱。
4、邮件名称:产品名称+公司名称
5、发送邮箱号:496919275@qq.com
6、请报名后关注邮箱返回信息。
附件3:提交资质要求
1、代理商资质:公司三证或者备案。
2、生产商资质:注册代理公司(以注册证为准)或国内总代(需提供总代授权书)或生产厂家的三证或者备案。
3、代理商授权书
4、代理商法人给业务人员授权,有双方签字(包含法人和业务人员身份证复印件)
5、产品合格证明或经环保部门认定的相关证明
6、产品彩页资料
7、产品的用户名单
8、该产品详细技术参数及适用范围。
注:1、以上文件每页均需加盖代理商鲜章。
2、扫描时请按照以上顺序扫描